Геометрия признаков

Геометрия признаков - (англ. feature geometry) фонологическая теория, в которой дифференциальные признаки фонемы представлены нелинейно в виде иерархии автономных элементов. Была предложена Дж. Клементсом в 1985 году и получила дальнейшее развитие в работах Э.Сейджи, М.Халле, Э.Хьюм. В отличие от системы признаков Хомского-Халле, фонологические признаки в теории Клементса не просто группируются на основании функциональной общности, а образуют иерархическую структуру.

Характеристика признаков

Самый высший уровень иерархии - корень сегмента (root), непосредственно встроенный в слоговую структуру. В геометрии признаков различают два типа корней: С (англ. consonant "согласный") и V (англ. vocoid "гласный"). К сегментам V-типа относятся гласные и полугласные, которые обладают признаками [+сонорный], [+аппроксимант] и [+вокоид]. К сегментам С-типа относят шумные и сонорные согласные, которые обладают признаком [-вокоид]. Шумные согласные (напр. [т], [д], [з]) характеризуются признаками [-сонорный] и [-аппроксимант], носовые сонорные ([н], [м]) характеризуются признаками [+сонорный] и [-аппроксимант], а плавные сонорные ([р], [л]) - признаками [+сонорный] и [+аппроксимант]. Прочие признаки располагаются на более низких иерархических уровнях.

Признаки [голос], [носовой], [длительный] соединены непосредственно с корнем сегмента, а признаки места образования образуют отдельный узел, в котором выделяется подгруппа "C-место" для консонантных признаков [губной], [корональный], [дорсальный], а также подгруппа "V-место" для вокалических признаков. Корональные (переднеязычные) сегменты могут при необходимости иметь признаки [±передний] и [±распределённый]. Вокалические признаки характеризуют ряд у гласных и во многом повторяют консонантные признаки, однако группа вокалических признаков также служит для характеристики дополнительной артикуляции согласных ([губной] - лабиализация, [корональный] - палатализация, [дорсальный] - веляризация). Признак [±открытый] характеризует гласные сегменты по подъему и образует отдельную группу среди вокалических признаков.

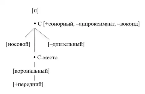
Отличительной особенностью геометрии признаков является возможность использовать привативные признаки, т.е. признаки, имеющие только положительные значения. Так например, носовые звуки будут характеризоваться признаком [носовой], а у ротовых звуков это признак будет отсутствовать. Таким образом, в структуре сегмента может присутствовать только минимальное количество признаков, необходимое для описания фонологических контрастов в конкретном языке. Дентальный носовой сонорный [н] в русском языке может быть описан в теории геометрии признаков следующим образом:

Геометрия признаков дентального носового сонорного [н]

Мягкий дентальный носовой сонорный [н'] имеет дополнительную группу "V-место" с признаком [корональный], который характеризует контраст по твёрдости/мягкости в русском языке.

Геометрия признаков мягкого дентального носового сонорного [н']

Представление фонологических процессов в теории геометрии признаков

Фонологические процессы в теории геометрии признаков описываются как операции отсоединения и присоединения признаков и групп признаков. Нейтрализация контраста сопровождается отсоединением признака, ассимиляция характеризуется как процесс присоединения к признаку соседнего сегмента.

Ассимиляция по звонкости/глухости (оглушение)Ассимиляция по звонкости/глухости (озвончение)

Варианты теории геометрии признаков

В теории геометрии признаков существуют два подхода к определению признаков места образования. Дж.Клементс и Э.Хьюм используют единые признаки места [губной], [корональный], [дорсальный] для согласных и гласных звуков. Отличия заключаются лишь в группировке признаков: признаки места согласных объединяются в группу С-место, а те же признаки в группе V-место характеризуют ряд и огубленность гласных и дополнительную артикуляцию согласных. Э.Сейджи и М.Халле предлагают использовать отдельные признаки [назначенный артикулятор:Губной], [назначенный артикулятор:Корональный] и [назначенный артикулятор:Дорсальный] для согласных и традиционные признаки системы Хомского-Халле [±задний], [±высокий], [±низкий] и [±огубленный] для гласных. В системе геометрии признаков М.Халле, к тому же, отсутствует внутренняя иерархия и все признаки способа и места образования соединены непосредственно с корнем сегмента.

Литература

  • Clements, G. N. & S. J. Keyser, 1983. CV Phonology: a Generative Theory of the Syllable (Linguistic Inquiry Monograph 9), MIT Press, Cambridge, Ma.
  • Clements, G. N., 1985. "The Geometry of Phonological Features," Phonology Yearbook 2, 225-252.
  • Clements, G. N. & E. Hume, 1995. "The Internal Organization of Speech Sounds" In John Goldsmith, ed., Handbook of Phonological Theory. Oxford: Basil Blackwell, Oxford, pp. 245-306.
  • Halle, M. 1995. Feature Geometry and Feature Spreading. Linguistic Inquiry 26(1), 1-46.
  • Halle, M. 2005. Palatalization/Velar softening: What it is and what it tells us about the nature of language. Linguistic Inquiry 36, 23-41.
  • Sagey, E. 1986. The Representation of Features and Relations in Nonlinear Phonology. PhD Dissertation, MIT.