Компенсатор давления


Компенсатор давления — технический сосуд под давлением со специальной конструкцией, обеспечивающей компенсацию изменения объёма воды в замкнутом контуре при её нагревании. Он является конструктивной особенностью двухконтурных реакторов с водой под давлением в качестве теплоносителя (в том числе тяжеловодных), использующихся на атомных станциях, атомных подводных лодках и судах и рассматривается обычно в составе технологической системы, которая обеспечивает поддержание давления в первом контуре в стационарных режимах и ограничение отклонения давлений в переходных и аварийных режимах реакторной установки[1][2][3][4][5].
Компенсатор давления одновременно является системой обеспечения нужного давления и компенсации изменений объёма теплоносителя в первом контуре, поэтому имеет двоякое название — в технической документации и литературе он может называться как компенсатором давления, так и компенсатором объёма[6].
Необходимость применения
Вода при высоких параметрах обладает относительно большим температурным коэффициентом изменения объёма и низкой сжимаемостью, что при замкнутом контуре приводит к недопустимо большим изменениям давления при изменении его температурного режима (даже при нормальных переходных режимах). Например уже при давлении 10 МПа и изменении при этом температуры от 250 до 300 °C удельный объём воды увеличивается на 11 %, большинство же реакторов работают при ещё более высоких параметрах. Это обстоятельство требует организации в первом контуре реакторов под давлением специального компенсирующего объёма[4].
Назначение системы

Система компенсации давления первого контура предназначена:
- для ограничения давления в первом контуре, вызываемого изменением температурного режима во время работы РУ;
- для защиты первого контура от повышения давления;
- для создания давления в первом контуре в период пуска реакторной установки;
- для снижения давления в первом контуре при расхолаживании;
Система компенсации давления является системой нормальной эксплуатации, важной для безопасности[3][4].
Состав системы

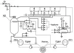
Система компенсации давления может включать в себя собственно компенсатор давления, импульсно-предохранительные устройства (ИПУ), барботажный бак, трубопроводы, арматуру и контрольно-измерительные приборы.
Компенсатор давления

1 — горловина;
2 — крышка;
3 — днище;
4 — лестница;
5 — обечайка;
6 — обечайка блоков ТЭН;
7 — днище;
8 — блок ТЭН;
9 — коллектор;
10 — площадка.
Компенсатор обычно выполнен в виде вертикального сосуда, установленного на кольцевой опоре. В верхней части могут быть: люк для технического обслуживания, штуцера под трубопроводы впрыска теплоносителя, под трубопроводы сброса пара через ИПУ в барботер, под уровнемеры и импульсные трубки для измерения параметров. В нижнем днище имеется патрубок под трубопровод, соединяющий горячую нитку одной из петель первого контура с компенсатором. Внутри установлено разбрызгивающее устройство, защитный экран и блоки трубчатых электронагревателей (ТЭН).
За счёт тепла ТЭН достигается кипение воды, а образующийся пар собирается в верхней части компенсатора давления, создавая паровую подушку. Таким образом, давление в компенсаторе, и в контуре к которому он подключен, становится функцией температуры воды в компенсаторе.
Созданное в сосуде давление по трубопроводу соединяющему его нижнюю часть с горячей ниткой циркуляционной петли, передаётся в контур. Ограничение отклонений давления от номинального значения достигается за счёт сжатия или расширения паровой подушки в компенсаторе. При значительном снижении давления в компенсаторе паровая подушка не в состоянии полностью восстановить исходное давление в контуре, тогда включаются дополнительные группы электронагревателей.
При значительном увеличении давления, то есть когда требуется его снизить, через разбрызгивающее устройство, расположенное в верхней части КД (в паровой подушке), подаётся теплоноситель из холодной нитки циркуляционной петли и происходит сжатие паровой подушки за счёт частичной конденсации пара, что замедляет или прекращает рост давления в контуре.
Это разновидность предохранительной арматуры непрямого действия, высокопроизводительное устройство для массотвода воды в случае аварийного повышения её давления в контуре. Импульсные клапаны могут быть различных конструкций, чаще всего они сбрасывают среду в специальное устройство — барботажный бак, который в свою очередь оснащается своими средствами защиты от разрушения из-за резкого и сильного роста давления (обычно предохранительными мембранами).
Барботажный бак
Это горизонтальный цилиндрический сосуд с эллиптическими днищами. В его водяном объёме размещены два коллектора, через которые в водяной объём сбрасывается пар от протечек пара через ИПУ, а также при его срабатывании. На каждом коллекторе имеются сопла для эффективной конденсации пара. Барботер чаще всего имеет предохранительные мембраны, которые через несколько секунд разрываются, если ИПУ срабатывает. Газовый объём барботера постоянно вентилируется азотом для исключения образования взрывоопасной смеси водорода, образующегося при радиолизе воды в первом контуре[3][4][4].
Ссылки и примечания
- «Высокий уровень российско-китайского сотрудничества»: «Росатом» отправил в Китай 186-тонный компенсатор давления для атомного реактора АЭС «Сюйдапу» / ixbt 2024
- ↑ И.Камерон. Ядерные реакторы. — Москва: Энергоатомиздат, 1987. — С. 320.
- ↑ I.R.Cameron, University of New Brunswick. Nuclear fission reactors. — Canada, New Brunswick: Plenum Press, 1982.
- 1 2 3 В.К.Резепов. Реакторы ВВЭР-1000 для атомных электростанций. — Москва: ИКЦ «Академкнига»,ОКБ «Гидропресс», 2004.
- 1 2 3 4 5 Описание систем важных для безопасности АЭС с реактором ВВЭР-1000. — Киев, 2009.
- ↑ Prof.Dr.Böck. Pressurized water reactor. Vienna University of Technology. Дата обращения: 17 июля 2010. Архивировано 2 мая 2012 года.
- ↑ Технологические системы реакторного отделения. — БАЭС:УТЦ, 2003.