Лисий (остров)
| Лисий | |
|---|---|
![]() Вид на остров с полуострова Трудный в мае | |
| Характеристики | |
| Площадь | 0,55[1] км² |
| Наивысшая точка | 123,9[2] м |
| Население | 0 чел. |
| Расположение | |
| 42°45′38″ с. ш. 132°54′25″ в. д. | |
| Акватория | залив Находка |
| Страна | |
| Субъект РФ | Приморский край |
| Район | Находкинский городской округ |
Лисий (первоначально — англ. Fox Island, прежде также Облизина[3]) — необитаемый остров в заливе Находка Японского моря. Расположен на территории Находкинского городского округа Приморского края, в окрестностях города Находки. Длина — 1,6 км, ширина около 500 м[1]. Отделён от полуострова Трудного проливом шириною 600 м.
Остров образовался 10—12 тысяч лет назад, отделившись от полуострова[1]. Прежде на месте пролива простиралась долина небольшой реки. В последнюю послеледниковую трансгрессию одиночная гора превратилась в остров[4]. Открыт англичанами в 1856 году, русскими — в 1859 году. С 1923 по 1950 год на острове действовали рыбопромышленные предприятия, с 1937 по 1941 год при рыбозаводе — женский лагерь политических заключённых (лагерный пункт Дальлага). В 1994 году острову присвоен статус памятника природы. У юго-восточного берега с конца 1940-х годов действует полигон дампинга, который является источником постоянного загрязнения острова.
Природа
Рельеф острова гористый. Посредине проходит горный хребет, склоны которого покрыты лесом и кустарником, круто спускаются к морю. Берега скалисты и обрывисты, наиболее высокие — на мысе Ержиковича. Северо-западный берег острова пологий, обращён к полуострову[1], имеет протяжённость около 1 км, вдоль него тянутся пляжи из гальки и песка. Южная оконечность — мыс Ержиковича, на котором установлен светящий знак Лисий. Кекур высотою 30 м, отделённый от мыса узкой расщелиной, служит ориентиром в лоциях[5].
В ходе научной экспедиции в 2002 году на острове было описано более 220 видов растений[6]. Лес острова широколиственный, состоит из разных пород деревьев[7], основная порода — дуб монгольский, обычны липа амурская и берёза даурская[5]. Другие деревья: бархат амурский, вяз, орех маньчжурский, ясень, сирень амурская, тополь, осина, маакия амурская[6]. Грабовая роща площадью 250 м² (на западном склоне[6]). Крушиновая роща площадью 300 м²[7]. Здесь произрастает микробиота перекрестнопарная, можжевельник твёрдый, можжевельник даурский, элеутерококк колючий, аралия высокая, рододендрон, чубушник тонколистный, свидина белая[6]. Эндемики и редкие растения: клён, шелковица, грушанка, копытень ложнозибольдов, бересклет[7]. Краснокнижные сосудистые растения: диморфант, можжевельник твёрдый, венерин башмачок крупноцветковый, глянцелистник японский, лилия поникающая, пион обратнояйцевидный, многоножка обыкновенная[5].
Среди наземных животных: мыши, бурундуки, ящерицы и лягушки. Из морских животных — тюлени и нерпы. 300 видов насекомых[6]. На острове обитает множество птиц: чернохвостая и тихоокеанская чайки, гагары, чистики, голубая сорока, тонкоклювая кайра[6]. Краснокнижные птицы: белоплечий орлан, орлан-белохвост, сокол-сапсан, обыкновенный филин[8].
Бакланы
На скалах гнездятся японские бакланы[8] численностью 1000 особей (2017/2018)[9]. Японские бакланы занимают участки земли вблизи и между деревьев и кустарников[10] (на скалах есть достаточно широкие «полки», где размещаются гнёзда[11]).
Совместно с колонией японских бакланов на острове обитает колония больших бакланов, численность которых была предварительно оценена в 500 пар (Тиунов, Катин 2018)[12]. Большие бакланы на острове гнездятся исключительно на деревьях. Такой характер размещения гнёзд может быть связан с тем, что обитатели острова Лисий ранее гнездились на пресноводных водоёмах внутренней части Приморья, где птицы строят свои гнёзда только на деревьях[10]. Исконные места размножения большого баклана расположены в бассейне озера Ханка[13].
История
Впервые название острову дал экипаж английского корабля «Хорнет» в 1856 году, на карте его обозначили как Fox island. В 1859 году экипаж русского пароходо-корвета «Америка» назвал остров по фамилии офицера корвета Облизина, однако это название не утвердилось[8]. Фамилия «Облызин» в материалах городского музея не встречается[14]. В 1860-е годы русские моряки-исследователи использовали перевод английского названия Fox island (от Fox — лисица и island — остров)[8]. Мыс Ержиковича был обследован и назван в 1890 году экипажем клипера «Бобр» в честь В. К. Ержиковича[15].
Исследователь А. Ф. Будищев писал: «На самых морских берегах по всему заливу Америка, гавани Находка и острову Облизина разбросаны немногие фанзы и шалаши летние промышленников морской капусты» (1883)[16]. В августе 1919 года надворный советник Алексей Сергеевич Иванов из Владивостока обратился с просьбой к Инспектору рыболовства Владивостокского района: «Предполагая заняться рыбным промыслом в заливе Америка и с этой целью построить и оборудовать крабовый и консервный завод, имею честь покорнейше просить предоставить мне в аренду остров Лисий в заливе Америка сроком на 12 лет, или, если возможно на больший срок, так как я предполагаю возвести там капитальные постройки». Ему было отказано[17].
В 1920-е годы остров был необитаем, жители деревни Американки собирали здесь черемшу и яйца бакланов. Корейцы собирали на острове морскую капусту, которую отправляли отсюда на пароходах[8]. По воспоминаниям Степана Коровникова, «в 1923 году артель „Рыбак Американки“ сдавал селёдку на засольную базу острова Лисий. Хозяином базы был кореец Хенеги»[18]. По воспоминаниям К. Костыриной, корейцы на Лисьем готовили морскую капусту для жителя Находки Клиентака: «сушёную капусту скатывали в тюки и грузили на пароходы»[19].
Английская концессия
В 1935 году на острове была построена английская концессия, которая разводила мальков осетровых рыб и перерабатывала ламинарии в йод и спирт[8]. По словам очевидцев, продукция английского предприятия отправлялась в Англию[18].
По воспоминаниям находкинского старожила Лидии Ивановны Барковой (род. 1911), в Преображении, где она жила, в 1935 году появились англичане — трое мужчин и одна женщина, которым требовались плотники для работы на острове. Её отец И. М. Никогда и муж П. А. Барков устроились плотниками. Вместе с сыном Барковой они вчетвером перебрались на остров: «Там было пустынно, но мои мужики скоро построили дом и баню, два больших чана, в которых англичане стали разводить мальков красной рыбы: кеты, симы, нерки. Мальков выпускали в море. Возможно, они были ихтиологами… Кроме того, англичане установили какой-то агрегат, на котором из морской капусты вырабатывали йод, спирт и даже известь. Всю эту продукцию они куда-то отправляли на судне… Оно приходило примерно раз в месяц, всегда по ночам. Причаливало к деревянной пристани, построенной нашими плотниками. Выгружали продукты, были даже апельсины и другие фрукты… И погружали продукцию в бочках и флягах. Кроме того, у причала всегда стоял небольшой катер англичан, на котором они иногда куда-то ездили…[20] Все мы жили в одном доме, нам хорошо платили, хорошо кормили. И так безбедно бы прожили здесь до 1937 года, если бы… Однажды ночью нас разбудили хозяева и сказали, что срочно уходят с острова, пригласили и нас ехать с ними. Мы отказались. Они погрузили свои агрегаты на катер, и ушли в сторону моря… Оставшись без работы, мы вскоре снова перебрались в Преображение. На острове никого не осталось…»[21].
Филиал рыбозавода «Тафуин»
Заключённые
С 1937 до конца 1941 года[22] на острове размещался филиал рыбозавода «Тафуин» — женский лагерь политических заключённых (150—200 женщин в возрасте 20—30 лет[22]), которые занимались обработкой и засолкой рыбы[8]. Лагерный пункт[23] на острове Лисьем входил в южную группу рыбных промыслов Дальлага (наряду с лагерными пунктами: Тазгоу, Самбовай, Пахтусова, Вторая Речка)[24].
По деревянному настилу шириною около двух метров (как бы улица)[25] катили тачки с рыбой в засольные чаны[26]. Сырьё добывалось местной бригадой прибрежного лова[18]. Отсюда рыбу отправляли в воинские части Тихоокеанского флота[27]. По словам Марии Цукановой, муж которой был начальником охраны лагеря[27], в лагере содержались в основном по политическим статьям, но были и уголовные заключённые[28].
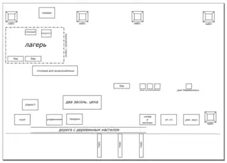
Лагерь, обнесённый колючей проволокой, располагался на самом верху на плато[29] в северной части[18], в 100 метрах от берега[27]. Наверх в лагерь вела лестница. В лагере находились бараки, склады, кухня (пекарня), столовая, колодец, баня, медпункт, детские ясли, изолятор (карцер на вершине острова — деревянная постройка на сваях, метра на два высотой[30]). Кроме того, на острове находилась военная радиостанция, электростанция и ремонтные мастерские[31].
Михаил Егорович Зюзюлев проходил службу в 5-й бригаде подводных лодок в бухте Находка: «В 1937-м или в 38-м, точно не помню, на острове Лисьем появился лагерь. Когда наша лодка проходила мимо, мы невооружённым глазом видели там много женщин. Правда, никаких строений видно не было из-за густого леса. Потом пришлось и пообщаться с теми женщинами, как оказалось, заключёнными. …К пирсу, который выходил в сторону Чадауджи, подходили кунгасы и кавасаки, и нам видно было, как девчата таскали корзины с рыбой в засольный цех. Мужчин почти не было. Правда, на вершинах острова сквозь деревья и заросли были видны четыре вышки, видимо, охрана наблюдала за всем, что происходит на берегу. Частенько мимо нас женщин на баркасе возили, как говорят, на материк, в соседнюю бухточку. Там у них было подсобное хозяйство. Территория его была обнесена колючей проволокой в два ряда, но наши морячки отваживались ходить туда в гости. Подрежут нижний ряд проволоки — и туда! Женщины этому способствовали как могли. Им это надо было, как мы потом узнали. Дело в том, что если женщина забеременеет или тем паче родит ребенка, ей разрешалось ходить без конвоя или вообще переводили в другой лагерь на материке, где условия были лучше, чем на всеми ветрами продуваемом острове. Нам тогда об этом, конечно, не рассказывали, но ребята, бывавшие там, об этом знали. И в меру сил и возможностей старались облегчить участь этих женщин»[28]. Женщины с детьми стремились попасть в бесконвойные лагеря. Одно такое подсобное хозяйство, где работали эти женщины, находилось на месте городского парка культуры. На месте бывшего колеса обозрения стояло одноэтажное здание, половину которого занимал детский сад[32].
Константин Шатохин: «В августе 1941 года меня призвали в армию, и я попал в Сучанский сектор береговой обороны. …на острове Лисьем. Мы прибыли туда, и я помню, что лагерь ещё был, в нём находились около 150 человек, в основном женщины. Общение с заключёнными женщинами нам ограничивали, если кто-то все же пытался с ними поближе познакомиться, наказывали… Насколько мне известно, лагерь этот просуществовал до окончания путины в том году. Потом говорили, что его перевели в Магадан»[28].
В начале войны лагерь, по мнению одного старожила[33], перевели в Малую Малазу. Осенью 1945 года пришёл приказ выселить всех с острова[27].
Вольнонаёмные
По воспоминаниям П. А. Дорошенко, жившей на острове в семье вольнонаёмных: «шумно было на острове и многолюдно. И гражданские, и военные, и заключённые. Все жили рыбой»[18]. Вольнонаёмные проживали на берегу бухты Читауз, и добирались сюда на лодках; 5—7 семей вольнонаёмных (коренных жителей[34]) жили на острове[18]. Работали на засолке по 12 часов[35].
Зоя Николаевна Фёдорова: «Когда мы прибыли на остров, только что с него увезли заключённых на двух баржах. О дальнейшей судьбе их никто не знал, говорили только, что потопили их в море. Но я в правдивости этих слухов сомневаюсь. Вместо заключённых на остров привезли военных, человек 45… Меньше чем через год их всех отправили на фронт. Тогда сюда с материка начали семьями переселяться для работы в засольном цехе рыбокомбината „Тафуин“. Всего, кажется, семей было 15 или 16…[28] Остались жить на острове и те, кто работал на Лисьем при лагере[30]». По её словам, на острове размещалось три деревянных пирса, 15 жилых домиков, один двухэтажный жилой дом, бараки, столовая, пекарня, детский сад, начальная школа, клуб (стоял на песчаной косе под скалой[18]), два засольных цеха. Отдельно стоял дом[18] начальника рыбного цеха Родиона Петровича Невежкина[18], который приехал на остров с женой Анной Ивановной Невежкиной в 1940 году[28]. По словам Невежкиной, женщины укладывали рыбу в бетонные засольные чаны[36]. Первый директор — Георгий Кузнецов был репрессирован в конце войны[34].
В 1946 году остров был объявлен пограничной зоной[27]. По записям трудовой книжки А. И. Невежкиной, в 1947 году островной цех «Тафуина»[31] был переведён в бухту Козьмина[18]. После 1947 года вольнонаёмные разъехались[18], многие переехали в Тафуин[34]. В 1950 году база рыбокомбината «о. Лисий» была законсервирована[37].
После 1950 года
После 1950-х годов остров стал необитаемым[38].
По воспоминаниям находкинского старожила В. Черникова, после свёртывания работ на рыбзаводе жители близлежащих посёлков начали разбирать островные постройки на дрова и на хозяйственные нужды. Когда он в первый раз попал на остров в 1953 году, пирса уже не было, от крупных построек оставался клуб и столовая. Военных на острове не было, доступ был свободным. Раза два в неделю остров закрывали: надводные корабли пограничного отряда и подводные лодки производили учебные стрельбы по щитам на скалах северной стороны острова[39].
С 1960-х годов корреспондент «Находкинского рабочего» Г. П. Фокин начал собирать воспоминания старожилов о прошлом острова Лисий[40].
В июле 1991 года состоялась первая экспедиция[25] на остров сотрудников городского музея и еженедельника «Находка». Проводником экспедиции был Алексей Архипович Бирюков, который работал на острове в начале войны[41]. В местной среде возникла необходимость создания на острове памятника природы[42]. Постановлением главы администрации города Находки от 06.09.1994 года острову был присвоен статус памятника природы[8]. В 2000 году «Нефтепорт»[22] и «Роснефть-Находканефтепродукт» установили на вершине острова 9-метровый[18] православный крест с иконой по случаю двухтысячелетия Рождества Христова[43].
Остров Облизина на карте, составленной моряками «Америки»[44]
Поселение в северной части острова (1947)
Схема построек во время существования лагеря заключённых
Полигон дампинга
У юго-восточного берега острова Лисий с конца 1940-х годов в эксплуатации находится один из наиболее используемых в Приморском крае полигонов дампинга[45] (залив Находка, район № 156)[46], выделенный под захоронение изъятого материала при строительстве в порту и дноуглублении. Расчёты показали, что на прилегающем дне залива насыпан холм сброшенного грунта длиной 1,5 км и высотой от 5 до 25 метров объёмом около 2—2,5 млн м³. Результаты изысканий показали, что сбрасываемые грунты очень часто были насыщены нефтепродуктами, содержали строительные отходы и металлолом. Полигон служит источником постоянного вторичного загрязнения[47] морской среды[48] и прилегающей территории острова Лисий[49]. В 2016 году государственным предприятием «Росморпорт» в этом районе из городской речки Владивостока было сброшено 850 тонн загрязнённого грунта[50].
Негативное воздействие на экосистемы острова оказывают плановые потери и аварийные разливы нефти Находкинской нефтебазы, расположенной вблизи острова[38].
Примечания
- 1 2 3 4 Нечаев, В. А., Прокопенко, С. В. Памятник природы «Остров Лисий» (залив Петра Великого, Японское море) // Биота и среда заповедников Дальнего Востока : журнал. — Владивосток: Биолого-почвенный институт ДВО РАН, 2016. — № 2 (9). — С. 60.
- ↑ Лоция северо-западного берега Японского моря. — Министерство обороны Союза ССР, 1984. — С. 192.
- ↑ Кириллов, А. В. Географическо-статистический словарь Амурской и Приморской областей, со включением некоторых пунктов сопредельных с ними стран. — Благовещенск, 1894. — С. 289.
- ↑ Фокин, Геннадий. Залив Америка. — Находка, 2002. — С. 84.
- 1 2 3 Нечаев, В. А., Прокопенко, С. В. Памятник природы «Остров Лисий» (залив Петра Великого, Японское море) // Биота и среда заповедников Дальнего Востока : журнал. — Владивосток: Биолого-почвенный институт ДВО РАН, 2016. — № 2 (9). — С. 61.
- 1 2 3 4 5 6 Остров Лисий. // territoriya.nakhodka-lib.ru. Дата обращения: 2 июля 2021. Архивировано 9 июля 2021 года.
- 1 2 3 Стреленко, Т. Г. III // Развитие туризма в Приморском крае. — Москва: Директ-Медиа, 2020. — С. 307.
- 1 2 3 4 5 6 7 8 Нечаев, В. А., Прокопенко, С. В. Памятник природы «Остров Лисий» (залив Петра Великого, Японское море) // Биота и среда заповедников Дальнего Востока : журнал. — Владивосток: Биолого-почвенный институт ДВО РАН, 2016. — № 2 (9). — С. 62.
- ↑ Тиунов, И. М. и др. Гнездящиеся птицы Приморского края: баклановые Phalacrocoracidae // Русский орнитологический журнал : журнал. — Москва, 2020. — Т. 29. — С. 5654.
- 1 2 Тиунов, И. М. и др. Гнездящиеся птицы Приморского края: баклановые Phalacrocoracidae // Русский орнитологический журнал : журнал. — Москва, 2020. — Т. 29. — С. 5649.
- ↑ Фокин, Геннадий. Залив Америка. — Находка, 2002. — С. 83.
- ↑ Тиунов, И. М. и др. Гнездящиеся птицы Приморского края: баклановые Phalacrocoracidae // Русский орнитологический журнал : журнал. — Москва, 2020. — Т. 29. — С. 5645.
- ↑ Тиунов, И. М. и др. Гнездящиеся птицы Приморского края: баклановые Phalacrocoracidae // Русский орнитологический журнал : журнал. — Москва, 2020. — Т. 29. — С. 5646.
- ↑ Фокин, Геннадий. Залив Америка. — Находка, 2002. — С. 79.
- ↑ Груздев, А. И. Береговая черта: имя на карте. — Владивосток: Дальнаука, 1996. — С. 28.
- ↑ Будищев, А. Ф. Описание лесов южной части Приморской области // Глаза Дальнего Востока глазами первопроходцев. — Санкт-Петербург, 2016. — С. 231.
- ↑ См. стр. 16: Бендяк, Е. Э. Как развивалась жизнь по берегам залива Америка в конце XIX века и в первой четверти XX века. //nakhodka-lib.ru (2020). Дата обращения: 1 августа 2021. Архивировано 28 июня 2021 года.
- 1 2 3 4 5 6 7 8 9 10 11 12 Ковалёва, Зоя Николаевна. Остров «Лисий» — неразгаданная тайна. // nakhodka-lib.ru. Дата обращения: 4 июля 2021. Архивировано 18 января 2021 года.
- ↑ Шепчугов, П. И. У истоков города Находка. — Владивосток, 2007. — С. 50.
- ↑ Фокин, Геннадий. Залив Америка. — Находка, 2002. — С. 63.
- ↑ Фокин, Геннадий. Залив Америка. — Находка, 2002. — С. 64.
- 1 2 3 Ковалёва, Зоя. Удивительный остров Лисий. // nakhodka-lib.ru. Дата обращения: 4 июля 2021. Архивировано 20 января 2021 года.
- ↑ Ковалёва, Зоя. ГУЛАГ и Дальстрой в Находке. // kraeved-nhk.ru. Дата обращения: 18 марта 2022. Архивировано 21 марта 2022 года.
- ↑ См.: Доклад часть 2-я. «Дальстрой, ГУЛАГ в Находке». Эйсвальд Людмила Ивановна. YouTube-канал: Музейно-выставочный центр г. Находка.
- 1 2 Фокин, Геннадий. Залив Америка. — Находка, 2002. — С. 58.
- ↑ Фокин, Геннадий. Залив Америка. — Находка, 2002. — С. 57.
- 1 2 3 4 5 Женская колония на острове Лисьем. // territoriya.nakhodka-lib.ru. Дата обращения: 4 июля 2021. Архивировано 9 июля 2021 года.
- 1 2 3 4 5 Фокин, Геннадий. Охота на Лисьем // Владивосток : газета. — 2014. — № 1066.
- ↑ Фокин, Геннадий. Залив Америка. — Находка, 2002. — С. 54, 58.
- 1 2 Фокин, Геннадий. Залив Америка. — Находка, 2002. — С. 66.
- 1 2 Ковалёва, Зоя. Заповедный остров Лисий. // nakhodka-lib.ru. Дата обращения: 4 июля 2021. Архивировано 12 августа 2020 года.
- ↑ Фокин, Геннадий. Залив Америка. — Находка, 2002. — С. 62.
- ↑ Фокин, Геннадий. Залив Америка. — Находка, 2002. — С. 72.
- 1 2 3 Фокин, Геннадий. Залив Америка. — Находка, 2002. — С. 67.
- ↑ Фокин, Геннадий. Залив Америка. — Находка, 2002. — С. 65.
- ↑ Фокин, Геннадий. Залив Америка. — Находка, 2002. — С. 56.
- ↑ Бендяк, Е. Э. Приморская Ливадия. От Душкино до Анны. — Владивосток: Издательство Дальневосточного федерального университета, 2011. — С. 96.
- 1 2 Нечаев, В. А., Прокопенко, С. В. Памятник природы «Остров Лисий» (залив Петра Великого, Японское море) // Биота и среда заповедников Дальнего Востока : журнал. — Владивосток: Биолого-почвенный институт ДВО РАН, 2016. — № 2 (9). — С. 63.
- ↑ Черников, Валерий. Остров Лисий. Чем он был для нас в 50-х… // Находкинский рабочий : газета. — 2017.
- ↑ Фокин, Геннадий. Залив Америка. — Находка, 2002. — С. 68.
- ↑ Фокин, Геннадий. Залив Америка. — Находка, 2002. — С. 55.
- ↑ Фокин, Геннадий. Залив Америка. — Находка, 2002. — С. 82.
- ↑ Стреленко, Т. Г. III // Развитие туризма в Приморском крае. — Москва: Директ-Медиа, 2020. — С. 302.
- ↑ Легенда о шторме. История открытия бухты Находка. UNESCO (1 октября 2019). Дата обращения: 21 мая 2021. Архивировано 9 июля 2021 года.
- ↑ Жариков, В. В. и др. Геоэкологическое состояние полигона дампинга грунта у острова Лисий (залив Находка) // Вестник ДВО РАН : журнал. — Владивосток, 2011. — № 2. — С. 88—89.
- ↑ Жариков, В. В. Влияние дампинга на геоэкологическое состояние залива Находка // География и природные ресурсы : журнал. — Владивосток, 2013. — Вып. 4. — С. 37.
- ↑ Жариков, В. В. и др. Геоэкологическое состояние полигона дампинга грунта у острова Лисий (залив Находка) // Вестник ДВО РАН : журнал. — Владивосток, 2011. — № 2. — С. 91.
- ↑ Жариков, В. В. и др. Геоэкологическое состояние полигона дампинга грунта у острова Лисий (залив Находка) // Вестник ДВО РАН : журнал. — Владивосток, 2011. — № 2. — С. 88.
- ↑ Жариков, В. В. и др. Геоэкологическое состояние полигона дампинга грунта у острова Лисий (залив Находка) // Вестник ДВО РАН : журнал. — Владивосток, 2011. — № 2. — С. 96.
- ↑ Суд взыскал с Росморпорта 77 млн рублей за сброс под Находкой отходов со дна Золотого Рога. // primamedia.ru. Дата обращения: 5 июля 2021. Архивировано 9 июля 2021 года.
Литература
- Нечаев, В. А. Сосудистые растения острова Лисий (залив Петра Великого, Японское море) // Биота и среда заповедников Дальнего Востока : журнал. — 2017. — № 2. — С. 86—97.


