Нервная модель стимула
Нервная модель стимула (Нейронная модель стимула) — психофизиологическая теория, заключающаяся в том, что после предъявления повторяющегося стимула в нервной системе формируется его модель, с которой сравнивается последующий стимул[1].
Концепция «Нервной модели стимула» предложена Е. Н. Соколовым для объяснения формирования ориентировочного рефлекса, описанного И. П. Павловым[2]. Нервная модель стимула обеспечивает высокий уровень непроизвольного внимания, так как дает возможность намного быстрее и надежнее воспринимать информацию от рецепторов, на которые воздействуют знакомые стимулы, чем при воздействии незнакомых стимулов[3].
Нервная модель стимула и ориентировочный рефлекс
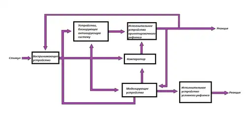
Нервная модель стимула позволяет объяснить угасание или восстановление ориентировочного рефлекса[4]. Для этого используется схема взаимодействия различных функциональных блоков с нервной моделью[3]. Данная схема включает в себя[3]:

- Воспринимающее устройство
- Исполнительное устройство ориентировочного рефлекса
- Блок с моделью стимула, находящийся в моделирующем устройстве
- Компаратор, в котором производится сравнение стимула и модели стимула
- Блок активизирующей системы
- Исполнительное устройство условного рефлекса
Нервная модель стимула формируется в моделирующем устройстве в результате повторения стимула[5] В ней фиксируются все параметры и признаки воздействующих раздражителей[3]. Чем полнее сформирована модель стимула, тем сильнее происходит торможение неспецифической системы мозга и угасание ориентировочного рефлекса на этот стимул, осуществляемое устройством, блокирующим активирующую систему.[3] Восстановление ориентировочной реакции при угасании происходит при малейшем изменении стимула, что свидетельствует о многомерности нервной модели, полноте фиксации всех параметров стимула[3].
Новый стимул, попадающий на воспринимающее устройство, направляется в компаратор для сравнения его параметров с параметрами сформированной модели[5]. В случае несовпадения стимула с моделью в компараторе появляется сигнал рассогласования, который активирует исполнительное устройство ориентировочного рефлекса и восстанавливает ориентировочный рефлекс[3][5].
Модель нервного стимула участвует и в выработке условного рефлекса, связываясь с исполнительным устройством условного рефлекса[5].
Формирование нервной модели стимула
Изначально Е. Н. Соколов связывал формирование нервной модели стимула с работой корковых нейронов[3]. Но после открытия О. С. Виноградовой в гиппокампе В-нейронов («нейроны новизны») и Т-нейронов («нейроны тождества»), реагирующих на новый стимул возбуждением и торможением соответственно, он пришёл к выводу, что нервная модель стимула связана с работой нейронов гиппокампа[3][6].
Формирование нервной модели обусловлено конвергенцией аксонов от корковых нейронов-детекторов на В-нейроны и Т-нейроны гиппокампа[3]. Корковые нейроны-детекторы представлены на нейронах гиппокампа пластическими синапсами[4]. При многократном повторении стимула нейроны-детекторы возбуждаются одинаково, но меняется количество задействованных синаптических контактов на нейронах гиппокампа[3]. В результате этого подавляется активность «нейронов новизны», которая сменяется активностью «нейронов тождества»[4].
Новый стимул активизирует новые синапсы, еще не подвергшиеся пластическим перестройкам. При этом возбуждаются «нейроны новизны» (активирующая система) и подавляются «нейроны тождества» (инактивирующая система), благодаря чему можно наблюдать ориентировочные рефлекс.[3]
Таким образом, нервная модель стимула представлена на нейронах новизны (В-нейроны) и тождества (Т-нейроны) гиппокампа параллельными матрицами потенцированных синапсов от корковых нейронов, которые избирательно отвечают на физические свойства и конфигурацию сенсорного стимула[5].
Типы нервных моделей стимула
Р. Наатанен предложил 3 типа нервных моделей стимула [7]:
- «пассивная» модель — модель, которая формируется непроизвольно после многократного предъявления стимула даже при отвлечении от него внимания и сохраняется в течение около 5 секунд. Если в течение этого времени предъявляется другой стимул, то происходит рассогласование с нервной моделью, которое проявляется в электрической активности мозга в виде негативной волны, названной негативностью рассогласования[7].
- «активная» модель — модель, которая формируется при произвольной фокусировке внимания на каком-то редком стимуле на фоне более частых. Модель сохраняется пока сохраняется внимание к задаче. При этом формируется модель частого стимула и при предъявлении редкого происходит рассогласование, которое обеспечивает узнавание стимула[7].
- «след внимания», который формируется стимулом, на котором сфокусировано внимание. Распознавание этого стимула происходит при совпадении его с нервной моделью[7].
Примечания
- ↑ Соколов Е.Н. Восприятие и условный рефлекс. Новый взгляд. — Москва: УМК «Психология»; Московский психолого-социальный институт, 2003. — 287 pages с. — ISBN 5-93692-048-8.
- ↑ Соколов Е. Н. Нервная модель стимула и ориентировочный рефлекс.-«Вопр. психол.», 1960, № 1, с. 61-73.
- 1 2 3 4 5 6 7 8 9 10 11 12 Психофизиология: учебник для вузов. 4-е изд. / Под ред. Ю. И. Александрова. — СПБ.: Питер, 2014. — 464.с: ил. — (Серия «Учебник для вузов»).
- 1 2 3 Черноризов Александр Михайлович. Психофизиологическая школа Е. Н. Соколова // Вестник Московского университета. Серия 14. Психология. — 2010. — Вып. 4. — ISSN 0137-0936. Архивировано 26 октября 2020 года.
- 1 2 3 4 5 Психофизиология: Учебник для вузов / Н. Н. Данилова. — М.: Аспект Пресс, 2004. — 368 с. — (серия «Классический университетский учебник»).
- ↑ Виноградова О. С. Гиппокамп и память / АН СССР, Отд-ние физиологии. — Москва : Наука, 1975. — 333 с
- 1 2 3 4 Наатанен Р. Внимание и функции мозга. М.: Изд-во МГУ, 1998.
См. также
- Соколов, Евгений Николаевич
- Модель концептуальной рефлекторной дуги
- Векторная психофизиология
- Ориентировочный рефлекс
- Непроизвольное внимание