Избирательная комиссия
Избирательные комиссии — независимые коллегиальные органы, формируемые в соответствии с избирательным законодательством, организующие и обеспечивающие подготовку и проведение, согласование, проверку и публикацию результатов выборов различного уровня, в том числе выдвижение и регистрацию кандидатов и политических партий (их списков кандидатов). При проведении референдумов избирательные комиссии действуют в качестве комиссий референдума.
В соответствии с избирательным законодательством избирательные комиссии самостоятельны и независимы от органов государственной власти, органов местного самоуправления и общественных объединений.
Система избирательных комиссий в Российской Федерации



В Российской Федерации действует сложная и неоднородная система избирательных комиссий.
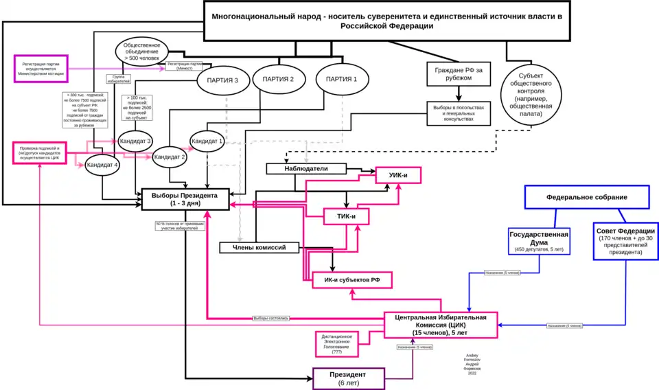
- Центральная избирательная комиссия Российской Федерации (ЦИК России) — работает на постоянной основе, возглавляет систему избирательных комиссий, организует выборы федерального уровня (выборы Президента Российской Федерации, выборы депутатов Государственной Думы).
- Избирательные комиссии субъектов Российской Федерации (ИКСы России) — действуют на постоянной основе, участвуют в организации федеральных выборов на территории своего субъекта РФ, организуют региональные выборы (выборы депутатов законодательных органов, выборы губернаторов), региональные референдумы.
- Территориальные избирательные комиссии (ТИК) — действуют на постоянной основе, формируются на территории городов и районов, участвуют в организации федеральных и региональных выборов в пределах своей территории. На данные комиссии могут возлагаться полномочия избирательных комиссий муниципальных образований.

Избирательные комиссии, задействованные в выборах Президента в Российской Федерации и их иерархия. - Окружные избирательные комиссии (ОИК) — формируются незадолго до начала избирательной кампании при проведении выборов депутатов представительного органа по одномандатным или многомандатным избирательным округам на срок полномочий представительного органа, участвуют в проведении выборов депутатов регионального или местного уровня, проводимых по мажоритарной или смешанной избирательной системе. Окружная комиссия может не формироваться, если её полномочия возлагаются на комиссию другого уровня.
- Участковые избирательные комиссии (УИК) — формируются сроком на 5 лет на территориях избирательных участков при проведении выборов любого уровня, срок полномочий участковой комиссии, сформированной в соответствии с пунктом 1 ст. 27 N67-ФЗ[1], составляет пять лет. Срок полномочий участковой комиссии, сформированной в соответствии с пунктом 1.1 или 1.2 ст. 27 N67-ФЗ истекает не ранее, чем через 10 дней со дня официального опубликования результатов выборов, референдума. На эти комиссии ложится непосредственная работа по организации голосования и подсчёта голосов избирателей.
Формирование
Центральная избирательная комиссия состоит из 15 членов, назначаемых на 5 лет Президентом, Государственной Думой и Советом Федерации, по 5 членов от каждого органа власти.
Избирательные комиссии состоят из нескольких членов с правом решающего голоса, формируются представительными и исполнительными органами соответствующего уровня или вышестоящими избирательными комиссиями с учётом предложений политических партий и иных общественных объединений.
Избирательные комиссии субъектов РФ формируются законодательным и исполнительным органами субъекта РФ с учётом предложений ЦИК России. Впервые избранные члены региональных избирательных комиссий проходят обязательное обучение по специализированным программам РЦОИТ при ЦИК России.
Избирательные комиссии муниципальных образований формируются представительными органами муниципальных образований с учётом предложений избирательной.
Все вышеуказанные избирательные комиссии, за исключением окружных, являются постоянно действующими.
Порядок работы
Должностные лица избирательной комиссии — председатель, заместитель председателя, секретарь. Председатели избирательных комиссий в зависимости от уровня комиссии назначаются вышестоящими комиссиями или избираются самими комиссиями по предложениям вышестоящих комиссий из состава комиссий. Заместители председателей и секретари комиссий избираются комиссиями из своего состава. Решения избирательных комиссий по всем вопросам принимаются на заседаниях, ключевые решения по вопросам организации избирательного процесса принимаются большинством от установленной численности комиссии. Протоколы об итогах голосования, о результатах выборов подписываются всеми членами избирательной комиссии.
Избирательные комиссии в СССР
Как правило, в состав избирательной комиссии входило до 10 человек на крупных участках. В состав комиссии входил председатель, заместитель председателя и секретарь. Если комиссия была небольшой, то секретаря не было. Члены комиссии были выдвинуты от коммунистической организации, от комсомольской организации, от профсоюзной организации, от рабочих, служащих или крестьян, а в малонаселённых районах от граждан населённого пункта.
Избирательные комиссии в Российской империи
Специального центрального учреждения в Российской империи для подготовки и проведения выборов не создавалось. Государственным органом, осуществлявшим подготовку выборов, в том числе путём издания подзаконных актов, утверждаемых Императором, было Особое делопроизводство по выборам в Государственную Думу, образованное в составе Министерства внутренних дел.
Для проверки правильности выборов и рассмотрения заявлений и жалоб по делам о выборах создавались губернские и уездные по делам о выборах комиссии. Губернские комиссии образовывались под руководством председателя окружного суда из предводителя дворянства уезда губернского города, председателя губернской земской или по делам земского хозяйства управы, городского головы губернского города или лица, его замещающего, одного из членов окружного суда по решению его общего собрания, непременного члена губернского по земским и городским или по городским делам присутствия, одного из непременных членов губернского присутствия или губернского по крестьянским делам присутствия по назначению губернатора, и старшего советника губернского правления. Кроме того, в состав губернской комиссии входил по предложению губернатора один из начальников местных губернских управлений. В Тобольской и Томской губерниях губернские комиссии образовывались в составе управляющего казённой палатой, одного из членов окружного суда по решению его общего собрания, городского головы губернского города и непременного члена общего присутствия губернского управления.
Уездные комиссии образовывались под руководством члена окружного суда, определённого его общим собранием, из уездного предводителя дворянства, мирового или городского судьи, по назначению съезда мировых судей или общего собрания окружного суда, по принадлежности, председателя уездной земской управы, городского головы уездного города и одного из земских начальников по решению уездного съезда. В Тобольской и Томской губерниях уездные комиссии образовывались из председателя уездного съезда крестьянских начальников, городского головы или городского старосты, и одного из крестьянских начальников по решению уездного съезда[2].
Избирательные комиссии в зарубежных странах
В различных зарубежных государствах применяются разные подходы к организации выборов. В США и странах Западной Европы организация выборов возложена на исполнительную власть, в странах Восточной Европы и государствах — бывших союзных республиках организация выборов возложена на независимые избирательные комиссии.
Разновидности моделей избирательных комиссий в избирательных системах
Независимая модель
В рамках независимой модели избирательная комиссия считается органом, который выведен из системы разделения властей и сама распоряжается своим бюджетом. Подобная модель действует в Канаде, Польше, России, Украине, ЮАР и т. д.
Модель «Ветвь власти»
В ряде государств система органов, которые осуществляют организацию избирательного процесса, выделяется в отдельную ветвь власти — избирательную. Подобное может быть закреплено в конституции государства наравне с исполнительной, законодательной и судебной властью. Данная модель применяется в Боливии, Венесуэле, Панаме и др.
Смешанная модель
В смешанной модели общую организацию осуществляет независимый орган, деятельность на местах — органы исполнительной власти. Государства с подобным устройством: Испания, Франция, Япония и др.
Исполнительная модель
Избирательные комиссии считаются частью исполнительной ветви власти. Например, Федеральная избирательная комиссия США имеет статус независимого агентства, то есть частью независимой публичной администрации. Сходные модели присутствуют в Дании, Сингапуре, Швейцарии и т. д.
Судебная модель
Избирательные комиссии контролируются и фактически подчинены так называемому «избирательному суду». Избирательные суды существуют в Аргентине, Бразилии и Мексике.
См. также
Примечания
- ↑ Статья 27. Порядок формирования и полномочия участковых комиссий / КонсультантПлюс. www.consultant.ru. Дата обращения: 20 января 2016. Архивировано 25 марта 2016 года.
- ↑ Библиотека репринтных изданий \ КонсультантПлюс: Классика Российского Права. Дата обращения: 5 сентября 2009. Архивировано 4 марта 2016 года.