Фазосдвигающий генератор
Фазосдвига́ющий генера́тор — простой электронный генератор синусоидального напряжения. Он состоит из инвертирующего усилителя и цепи обратной связи, сдвигающего фазу напряжения обратной связи на частоте генерации на 180 угловых градусов для обеспечения положительной обратной связи. Фазосдвигающая цепь обратной связи состоит из нескольких (обычно 3) RC-цепочек.
Самой первой интегральной схемой был генератор с фазовым сдвигом, изобретенный Джеком Килби в 1958 году[1].
Принцип построения


Фазосдвигающая цепь должна на частотах выше и ниже частоты генерации сигнала сдвигать фазу больше или меньше чем на 180 угловых градусов, а на частоте генерации ровно на 180 градусов.
Наиболее простой путь построения фильтров этого вида — использование трёх каскадов RC-цепочек, которые не сдвигают фазу на одном конце шкалы частот и сдвигают фазу на 270 градусов на другом конце, например, в виде RC-фильтров 1-го порядка. На частоте генерации каждый фильтр сдвигает фазу на 60 градусов и вся цепь фильтра сдвигает фазу на 180 градусов.
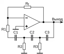
Одна из простейших разновидностей генераторов этого вида использует операционный усилитель (ОУ) в качестве усилительного элемента, три конденсатора и четыре резистора, как показано на схеме.
Частота и критерий генерации
Аналитические выражения для вычисления частоты генерации и критерия генерации для этой схемы достаточно сложны из-за того, что каждая каскад последующей RC-цепи нагружает предыдущий каскад.
Вычисления сильно упрощаются если принять сопротивления всех резисторов (исключая резистор отрицательной обратной связи) и ёмкости всех конденсаторов равными. На схеме это и тогда:
и критерий генерации:
Без упрощения для случая с разными сопротивлениями резисторов и ёмкостями конденсаторов выражения становятся более сложными:
Критерий генерации:
Другая версия этой схемы может быть выполнена с включением буферных каскадов, например, на операционных усилителях с единичными коэффициентами передачи (повторители) после каждой секции RC-цепи, это усложнение схемы упрощает математические выражения.
Применение
Генераторы с фазосдвигающей цепью обычно используются часто используются в качестве звуковых генераторов в различных устройствах.
См. также
Примечания
- ↑ Book: Electronic devices and circuit theory by robert boylestad_page 2. Дата обращения: 23 мая 2023. Архивировано 25 мая 2020 года.
Ссылки
- Рис. 1.7 RC-генератор на транзисторе.
- Электронные установки и импульсная техника. RC-генератор.
- [bse.sci-lib.com/particle000028.html БСЭ. RC-генератор синусоидальных колебаний.]