Функция правдоподобия

Фу́нкция правдоподо́бия в математической статистике — это совместное распределение выборки из параметрического распределения, рассматриваемое как функция параметра. При этом используется совместная функция плотности (в случае выборки из непрерывного распределения) либо совместная вероятность (в случае выборки из дискретного распределения), вычисленные для данных выборочных значений.

Понятия вероятности и правдоподобия тесно связаны. Сравните два предложения:

  • «Какова вероятность выпадения 12 очков в каждом из ста бросков двух костей?»
  • «Насколько правдоподобно, что кости не шулерские, если из ста бросков в каждом выпало 12 очков?»

Если распределение вероятности зависит от параметра , то, с одной стороны, можно рассматривать условную вероятность событий при заданном параметре , а с другой стороны — вероятность заданного события при различных значениях параметра . Первый случай соответствует функции, зависящей от события : , а второй — функции, зависящей от параметра при фиксированном событии : . Последнее выражение и есть функция правдоподобия и показывает, насколько правдоподобно выбранное значение параметра при известном событии .

Неформально: если вероятность позволяет нам предсказывать неизвестные результаты, основанные на известных параметрах, то правдоподобие позволяет нам оценивать неизвестные параметры, основанные на известных результатах.

,

Важно понимать, что по абсолютному значению правдоподобия нельзя делать никаких вероятностных суждений. Правдоподобие позволяет сравнить несколько вероятностных распределений с разными параметрами и оценить в контексте какого из них наблюдаемые события наиболее вероятны.

Определение

Пусть дано параметрическое семейство распределений вероятности , и дана выборка для некоторого . Предположим, что совместное распределение этой выборки задаётся функцией , где является либо плотностью вероятности, либо функцией вероятности случайного вектора .

Для фиксированной реализации выборки функция называется функцией правдоподобия[1].

Логарифмическая функция правдоподобия

Во многих приложениях необходимо найти максимум функции правдоподобия, что связано с вычислением производной. Логарифм — монотонно возрастающая функция, поэтому логарифм от функции достигнет максимума в той же точке, что и сама функция. С другой стороны, логарифм произведения является суммой, что упрощает дифференцирование. Поэтому для практических вычислений предпочитают использовать логарифм функции правдоподобия.

  • Функция , называется логарифми́ческой фу́нкцией правдоподо́бия[1].
  • Если выборка независима, то
,

где  — плотность или функция вероятности распределения . Логарифмическая функция правдоподобия в этом случае имеет вид

.

Пример

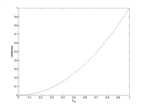
График функции правдоподобия для вероятности выпадения одного орла при условии выпадения двух орлов

Пусть  — вероятность выпадения орла при подбрасывании монеты. Данную величину можно считать параметром, принимающим значения от 0 до 1. Пусть событие есть выпадение двух орлов при двух последовательных бросках монеты. При предположении, что результаты обоих бросков являются независимыми одинаково распределёнными случайными величинами, вероятность события будет равна . Соответственно, при

Таким образом, функция правдоподобия при значении параметра и при условии наступления события равна 0,25, что математически можно записать как

Этот факт не тождественен утверждению «вероятность того, что при условии наступления события равна 0,25» вследствие теоремы Байеса.

Приведённая в данном примере функция правдоподобия является квадратичной, поэтому интеграл от этой функции по всей области значений параметра будет равен 1/3. Этот факт иллюстрирует ещё одно отличие функции правдоподобия от обычной плотности вероятности, интеграл от которой должен быть равен единице.

История

Впервые правдоподобие было упомянуто в книге Торвальда Тиле, опубликованной в 1889 году[2].

Полное описание идеи правдоподобия впервые было дано Рональдом Фишером в 1922 году в работе «Математические основы теоретической статистики»[3]. В этой работе Фишер также использует термин метод максимального правдоподобия. Фишер возражает против использования обратной вероятности как основы статистических заключений и предлагает вместо неё использовать функцию правдоподобия.

См. также

Примечания

  1. 1 2 Боровков, 2010, с. 105.
  2. Steffen L. Lauritzen, Aspects of T. N. Thiele’s Contributions to Statistics Архивная копия от 1 октября 2007 на Wayback Machine (1999). (англ.)
  3. Ronald A. Fisher. «On the mathematical foundations of theoretical statistics». Philosophical Transactions of the Royal Society, A, 222:309-368 (1922). («правдоподобие» упомянуто в разделе 6.) (англ.)

Литература

  • Боровков, А. А. Математическая статистика: Учебник. — 4-е изд., стер.. СПб.: Лань, 2010. — 704 с. — (Учебники для вузов. Специальная литература). — ISBN 978-5-8114-1013-2.