Eb/N0

Eb/N0 (отношением сигнал/шум на бит[1], удельные энергетические затраты[2]) — одна из важнейших характеристик качества в системах цифровой связи — отношение энергии сигнала, затрачиваемой на передачу одного бита информации (Eb), к спектральной плотности мощности шума (N0), которая численно равна мощности шума в полосе 1 Гц[3][4].
Применяется в цифровых системах передачи данных вместо отношения сигнал/шум для расчета вероятности ошибки в цифровых системах связи при сравнении различных видов модуляции и кодирования[5][6].
Чем больше величина , тем меньше вероятность ошибочного приёма бита. Чем меньше значение , необходимое для достижения требуемой вероятности ошибочного приёма бита, тем лучше[5], так как потребуется меньшая мощность передатчика (сигнала) или может быть выбрана меньшая длительность бита (большая скорость передачи информации). Величина , как правило, выражается в децибелах (дБ).
Связь с SNR
Величина связана с отношением сигнал/шум по формуле[5]:
так как
- , где — средняя мощность сигнала , — длительность одного бита, — скорость передачи битов.
- , где — мощность шума в полосе , под которой понимается полоса частот, занимаемая сигналом. Для белого шума энергетический спектр равен на всех частотах, то есть средняя мощность белого шума бесконечна[7].
Что эквивалентно выражению в логарифмическом виде (дБ):
Связь с Es/N0
При многопозиционной модуляции биты объединяются к группы по битов в каждой группе, где — число групп. Каждой группе сопоставляется канальный символ, принимающий одно из значений на интервале . Тогда связь c имеет вид:
где — энергия, затрачиваемая на передачу одного канального символа.
Расширение спектра
К каналах с замираниями или узкополосными помехами с целью повышения помехоустойчивости (помехозащищенности) применяют расширение спетра, например методом прямой последовательности. В этом случае один бит информации заменяется на последовательность более коротких битов (чипов). Тогда длительность информационного бита будет равна , где — число чипов, приходящихся на один бит, — длительность одного чипа.
При расширении спектра методом прямой последовательности спектр сигнала расширяется в раз, то есть полоса частот, занимаемая сигналом, увеличивается в раз: . Следовательно,
- ,
где — средняя мощность сигнала (не меняется при расширении спектра), — мощность шума в полосе частот сигнала после расширения спектра (), — полоса частот, занимаемая сигналом до расширения спектра, — скорость передачи битов.
Из этой формулы следует, что расширение спектра методом прямой последовательности позволяет скрытно передавать информацию. При фиксированной скорости передачи информации и выбранного вида модуляции информационных битов величина является постоянной. Поэтому при использовании метода прямой последовательности для достижения той же величины , то есть той же помехоустойчивости, что и без расширения спектра, отношение сигнал/шум на входе приемника в полосе частот сигнала (то есть на выходе полосового фильтра с полосой пропускания, равной полосе частот сигнала после расширения спектра) будет в раз меньше, чем при отсутствии расширения спектра, то есть сигнал оказывается скрытым в шумах при большом числе [4].
Граница Шеннона

Для канала с аддитивным белым гауссовым шумом (АБГШ) выражение для пропускной способности непрерывного канала имеет вид:
где — полоса пропускания канала, . В качестве полосы пропускания канала можно выбирать полосу частот, в которой содержится 90% мощности сигналов[8].
Теорема Шеннона для непрерывного канала с шумом утверждает, что при энтропии источника сообщений в единицу времени (производительности источника сообщений, скорости создания информации) меньшей пропускной способности канала , можно выбором специального способа кодирования добиться сколь угодной малой вероятности ошибочного приёма информации[9]. Формулу для пропускной способности непрерывного канала также можно переписать в виде:
- ,
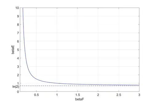
где — удельные энергетические затраты, — удельные затраты полосы частот. Эта формула называется границей Шеннона[2].
Граница Шеннона показывает, что для обеспечения возможности безошибочного приёма информации необходимо выполнение условия:
то есть величина должна быть выше границы Шеннона.
Также из границы Шеннона следует, что уменьшение удельных затрат полосы частот, начиная с , приводит к необходимости резкого увеличения удельных энергетических затрат[2]. При величине минимально возможное значение , называемое пределом Шеннона[10]. Таким образом, величина удельных энергетических затрат для канала с АБГШ, даже при , должна превосходить значение [11].
При использовании многопозиционных ортогональных сигналов с объёмом алфавита с одинаковыми энергиями при вероятность ошибочного приема экспоненциально стремится к нулю при увеличении . Примером таких сигналов являются сигналы с многопозиционной частотной манипуляцией. Однако при использовании таких сигналов с увеличением требуемая полоса частот канала (полоса частот, занимаемая сигналами) увеличивается. Таким образом, при использовании ортогональных сигналов, стремление к нулю вероятности ошибочного приема при фиксированном значении можно обеспечить лишь ценой бесконечного увеличения полосы частот . Примером использования сигналов, занимающих ограниченную полосу частот, для которых возможно экспоненциальное стремление к нулю вероятности ошибочного приёма, являются последовательности из фазоманипулированных на 180° (противоположных) сигналов и последовательности из сигналов с амплитудно-фазовой модуляцией[12].
Примечания
- ↑ Кудряшов Б. Д. Основы теории кодирования, 2016. — C. 10.
- 1 2 3 Макаров С. Б., Цикин И. А. Передача дискретным сообщений по радиоканалам с ограниченной полосой пропускания, 1988. — C. 10.
- ↑ Definition von Eb/N0. Laptopkarten.de (нем.)
- 1 2 Аристов Г. Н., Аристов А. Г. Временное расширение дискретного сигнала. Модуляция с расширением псевдослучайными последовательностями с идеальными корреляционными свойствами. Архивная копия от 27 марта 2012 на Wayback Machine (рус.)
- 1 2 3 Бернард Скляр. Цифровая связь. Теоретические основы и практическое применение.. — Вильямс, 2003. — P. 146. — ISBN 978-5-8459-0497-3.
- ↑ Кларк Дж., мл. и Кейн Дж. Кодирование с исправлением ошибок в системах цифровой связи. — Радио и связь, 1987. — P. 41.
- ↑ Бернард Скляр. Цифровая связь. Теоретические основы и практическое применение, 2003. — C. 60—61.
- ↑ Макаров С. Б., Цикин И. А. Передача дискретным сообщений по радиоканалам с ограниченной полосой пропускания, 1988. — C. 203.
- ↑ Варгаузин В. А., Цикин И. А. Методы повышения энергетической и спектральной эффективности цифровой радиосвязи, 2013. — С. 34.
- ↑ Варгаузин В. А., Цикин И. А. Методы повышения энергетической и спектральной эффективности цифровой радиосвязи, 2013. — С. 33.
- ↑ Кудряшов Б. Д. Основы теории кодирования, 2016. — C. 11.
- ↑ Макаров С. Б., Цикин И. А. Передача дискретным сообщений по радиоканалам с ограниченной полосой пропускания, 1988. — C. 12—14.