SIGSALY
SIGSALY (также известная как X System, Project X, Ciphony I и Green Hornet) — защищенная речевая система, использовавшаяся во время Второй мировой войны для коммуникаций самого высокого уровня.

SIGSALY стала одной из первых систем, использовавших ряд концепций цифровых коммуникаций, включая первую передачу речи с использованием импульсно-кодовой модуляции.[1]
Слово SIGSALY не является аббревиатурой. Часть слова — SIG была распространенной в именах армейских сигнальных корпусов (например, SIGABA). Прототип был назван «Зеленый шершень» (англ. «Green Hornet») после популярного радио-шоу «The Green Hornet», так как для того, кто пытается подслушать разговор, он звучит как жужжание шершня, напоминающее мелодию из радио-шоу.[2]
История появления
До вступления США во Вторую мировую войну, использовалось трансатлантическое высокочастотное радио для голосовой связи между высшими руководителями США и Великобритании. Используемая на тот момент аналоговая система защиты голоса, называемая «A-3», обеспечивала разумную защиту от случайного подслушивания, но была уязвима для всех, у кого была способность расшифровать её. Неэффективность этой системы показала немецкая станция в Нидерландах, создававшая помехи в линиях связи между союзниками и подслушивавшая их переговоры.[2]
Чтобы исправить ситуацию в 1936 году Bell Telephone Laboratories (BTL)[1][3] начала изучать технику преобразования голосовых сигналов в цифровые данные, которые затем могут быть восстановлены (или синтезированы) понятным голосом. Он назывался «вокодером», коротким для голосового кодера.[что?] Однако, сотрудники BTL вскоре обнаружили, что система не обеспечивала достаточной степени защиты для передачи данных. BTL приступила к самостоятельному развитию этой технологии и 15 июля 1943 года система SIGSALY была официально введена в действие.
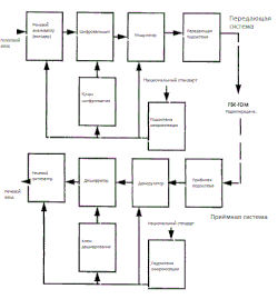
Принцип работы

SIGSALY стала уникальной системой для своего времени, так как обладала большим числом новых функций. Однако, обладая набором новых функций, она имела ряд соответствующих проблем. Наиболее серьезной из них была генерация ключей. Ключ должен был быть полностью случайным и не должен повторяться, но все равно может быть воспроизведен как на отправляющем, так и на приемном концах системы. Для этого в SIGSALY использовался выход больших (четырехдюймового диаметра, четырнадцатидюймового) ртутных паровых выпрямительных вакуумных труб для создания широкополосных тепловых шумов. На генерацию шума требовалось каждые двадцать миллисекунд, что сокращало продолжительность сеанса связи, и образцы квантовали на шесть уровней равной вероятности. Информация об уровне была преобразована в каналы тонального сигнала с частотным переключением (FSK), который затем можно было записать на жесткие пластинки винилового фонографа того времени.[2]
Сигнал FSK записывался на шестнадцатидюймовых восковых пластинках, которые назывались «мастерами» и являлись эталонами кода. «Мастера» использовались для создания только трех записей определенного сегмента генерации ключей. Ключи распределялись путем копирования и распространения записей фонографа. Каждая запись обеспечивала только двенадцать минут ключа плюс несколько других функциональных сигналов, которые были необходимы для бесшовного вывода клавиш. Позднее стали использовать одновременную прямую запись ключа на двух ацетатных дисках, поддерживаемых алюминием. Это позволило значительно сократить время, необходимое для каждой записи, а также уменьшило стоимость.
Системе требовалось, чтобы ключ использовался в двадцатимиллисекундных сегментах. Поэтому необходимо, чтобы каждая запись сохранялась синхронно в течение каждых нескольких миллисекунд из длительных периодов времени. Поскольку в одной записи было всего около двенадцати минут ключа, для каждого терминала необходимо было иметь две передающих и две приемных подставки для проигрывателя. Однако возникла проблема синхронности работы устройства[2].
Синхронных сигналов, передаваемых с одного терминала на другой, не было. Каждый терминал был автономным, зависел от собственных внутренних часов, относящихся к национальному стандарту времени. Перед запуском звукозапись фонографа была проиндексирована к первому каналу записи. Этот процесс состоял в том, чтобы прослушивать выходной сигнал пикапа, когда он скользил по краю записи, чтобы определить, когда он попал в первую канавку. Это было легче сделать с оригинальными жесткими записями, чем с более мягкими ацетатными копиями.
Была также механическая альтернатива записанному ключу. Это называется Alternate Key, или AK. Подсистема АК состояла из большого количества ступенчатых переключателей, реле и других устройств. Он начинал процесс вывода ключей с помощью роторного устройства, обычно связанного с системами шифрования телетайпа. Это была очень сложная и относительно ненадежная система, которая требовала постоянного внимания. Было также интересное различие в эксплуатационных характеристиках системы между использованием записанного ключа и подсистемы АК: когда система использовала записанный ключ и теряла синхронизацию, почти всегда была резкая и полная потеря возможностей системы. Когда система АК начала ухудшаться, она обычно делала это небольшими шагами, что приводило к тому, что звук скакал[2].
Параметры системы и обслуживание
Каждая установка была уникальной и отличалась от остальных. Она состояла из проигрывателей фонографа, которые играли криптографический ключ. Осциллограф в центре задней стойки оборудования имел много применений, но наряду с радиочастотным приемником ВЧ был основным инструментом в процессе обеспечения того, чтобы стандарт местной системы соответствовал международным сигналам времени. Примерный вес терминала составлял 55 тонн.
Установки системы стояли в США, Лондоне, Париже, Северной Африке, Гавайях, Гуаме, Маниле и Австралии. Системы были также развернуты после завершения войны в других местах, включая Берлин, Франкфурт и Токио.
Оборудование требовало профессионального и тщательного ухода, поэтому к работе с ней были привлечены члены 805-й службы поддержки сигналов Корпуса войск США. Специальная подготовка была организована в школе BTL, а члены 805-го были отправлены во все места SIGSALY. Она состоял из восьмидесяти одного офицера и двухсот семидесяти пяти зачисленных. Офицеры были в основном лейтенантами и капитанами, а солдаты были техническими и главными сержантами. Эта специальная компания имела самый высокий средний уровень в любой компании во Второй мировой войне. У членов 805-го была сложная задача. В дополнение к требованиям для специальной безопасности им приходилось иметь дело со сложностями технологии. Использовались спецификации Western Electric Company и сохранялись безупречные ежедневные записи. Оборудование обычно работало около восьми часов в день, а остальные шестнадцать отводились для технического обслуживания. Большое количество вакуумных ламп требовало постоянной проверки. Графики обслуживания были адаптированы с опытом членов команды, чтобы избежать таких проблем, но обслуживание оставалось сложной задачей. Источники питания были критическими элементами в системе и были скорректированы с использованием стандартной системы ячеек и гальванометров с вероятной точностью от одной десятой вольта в сто пятьдесят вольт. Десятки источников питания корректировались ежедневно. Девяносто шесть шаговых цепей также нуждались в ежедневной настройке.
Возможность использовать по-настоящему безопасную голосовую связь на высоких организационных уровнях была большим преимуществом для союзников в проведении войны и в критических действиях, которые последовали за ней. Мало того, что SIGSALY была очень успешной защищенной голосовой системой, но она обеспечила плацдарм в мире цифровых коммуникаций. Созданный плацдарм стал важным шагом в замене традиционных аналоговых приборов на цифровые.
Значение в технике и криптографии
SIGSALY была очень сложной системой как с криптографической точки зрения, так и с физической. Благодаря ей впервые были произведены[2]:
1. Первая реализация шифрованной телефонии
2. Первая квантованная передача речи
3. Первая передача речи с помощью импульсно-кодовой модуляции (PCM)
4. Первое использование компандированной PCM
5. Первые примеры многоуровневой манипуляции с частотным сдвигом (FSK)
6. Первая полезная реализация сжатия полосы пропускания речи
7. Первое использование FSK — FDM (мультиплексирования с частотным сдвигом с частотным разделением) в качестве жизнеспособного метода передачи по затухающей среде
8. Первое использование многоуровневого «шаблона глаза» для корректировки интервалов выборки (новая и важная техника инструментария)
В культуре
SIGSALY был представлен в романе[4] Нила Стивенсона «Криптономикон» (англ. Cryptonomicon, 1999) в разговоре между вымышленным персонажем Лоуренсом Уотерхаусом и историческим персонажем Аланом Тьюрингом.
Система также была описано в серии документальных фильмов Джереми Кларксона «Изобретения, которые изменили мир».
См. также
- Spread spectrum
- STU-III — более поздняя система шифрования голоса.
Список литературы
- Top Secret Communications of WWII, by Donald Mehl, U.S. Army Signal Corps. The full story of SIGSALY and SIGTOT. Book available from the U.S. Army Signal Corps Association, a non profit organization.
- M. D. Fagen (editor), National Service in War and Peace (1925—1975), Volume II of A History of Engineering and Science in the Bell System (Bell Telephone Laboratories, 1978) pp. 296—317
- The SIGSALY Story, by Patrick D. Weadon, National Security Agency/Central Security Service
- Liat Clark; Ian Steadman. «Turing’s achievements: codebreaking, AI and the birth of computer science». Retrieved 12 February 2013.
- Patrick D. Weadon. «Sigsaly Story». National Security Agency. Retrieved 3 January 2012.
- «Post Exchange — Buy Army Signal Corps OCS memorabilia here». Armysignalocs.com. Retrieved 2012-12-01.
- William R. Bennett, Fellow, IEEE, "Secret Telephony as a Historical Example of Spread-Spectrum Communications, " IEEE Transactions on Communications, Vol. COM-31, No. 1, January 1983, 99.
- Weadon, P., «Sigsaly Story», National Security Agency Central Security Service, January 2009
Примечания
- 1 2 The SIGSALY Story. Дата обращения: 26 ноября 2018. Архивировано 19 апреля 2016 года.
- 1 2 3 4 5 6 Sigsaly — The Start of the Digital Revolution Архивная копия от 27 ноября 2018 на Wayback Machine/
- ↑ Liat Clark; Ian Steadman.: . Turing's achievements: codebreaking, AI and the birth of computer science. Дата обращения: 12 февраля 2013. Архивировано 2 ноября 2013 года.
- ↑ Wayback Mashine Internet Archieve — SIGSALY