Балтийские языки
| Балтийские языки | |
|---|---|
| |
| Таксон | группа |
| Ареал | Восточная Европа |
| Число носителей | свыше 4,5 млн |
| Классификация | |
| Категория | Языки Евразии |
| Состав | |
| Восточно-балтийская, западно-балтийская, днепровско-окская подгруппы | |
| Коды языковой группы | |
| ГОСТ 7.75–97 | бат 079 |
| ISO 639-2 | bat |
| ISO 639-5 | bat |

Балти́йские (ба́лтские) языки́ — языковая группа, представляющая особую ветвь индоевропейской семьи языков.
Общая численность говорящих — свыше 4,5 млн человек. Распространение — Латвия, Литва, ранее территории (современных) северо-востока Польши, России (Калининградская область) и северо-запада Белоруссии; ещё ранее (до VII—IX, местами XII вв.) вплоть до верховья Волги, бассейна Оки, среднего Днепра и Припяти.
Группа включает 2 живых языка (латышский и литовский; иногда выделяется отдельно латгальский язык, официально считающийся наречием латышского); засвидетельствованный в памятниках прусский язык, вымерший в XVII в.; как минимум 5 языков, известных лишь по топонимике и ономастике (куршский, ятвяжский, галиндский/голядский, земгальский и селонский). Эстонский язык не является представителем балтийской группы языков, это — финно-угорский язык.
Традиционно считается, что балтийские языки отличаются архаичностью[1].
Классификация

- Восточнобалтийская группа
- ранне-восточнобалтийский кластер †
- земгальский язык †
- селонский язык †
- древнелатгальское наречие †
- (древне) жмудское наречие †
- древнеаукштайтское наречие †
- литовский язык (ок. 4 млн)
- латышский язык (ок. 2 млн)
- ранне-восточнобалтийский кластер †
- Западнобалтийская группа †
- прусско-ятвяжский кластер †
- прусский язык †
- ятвяжский язык †
- судавский (северноятвяжский) диалект †
- ятвяжский (южноятвяжский) диалект †
- галиндский язык †
- куршский язык †
- поморско-балтийский язык †
- прусско-ятвяжский кластер †
История

Ряд сходных черт балтийских и славянских языков позволяет объединять их в балто-славянские языки или предполагать существование в древности состояния балто-славянского языкового единства. Ряд индоевропеистов отрицает балто-славянский праязык. Однако применяется термин балто-славянский языковой союз для обозначения особого типа языковой общности, выделяемой не по принципам генетического родства, а по ряду общих структурно-типологических признаков, которые сложились в результате длительного взаимовлияния в пределах единого географического пространства.
Для современных языков более привычным и практичным является разделение балто-славянских на славянскую и балтийскую группу, а последнюю на западную и восточную подгруппы.
Тем не менее балтийские и славянские языки близки друг к другу и являются продолжением одной и той же группы диалектов[2].
Исключительная близость балтийской и славянской языковых групп (в ряде случаев можно говорить о диахроническом подобии или даже тождестве) объясняется по-разному:
- принадлежностью к одной группе индоевропейских диалектов, находившихся в близком соседстве и переживших ряд общих процессов, продолжавших ещё тенденции индоевропейского развития;
- относительно поздним территориальным сближением носителей языка, обусловившим конвергенцию языков, в результате которой выработались многие общие элементы;
- наличием общего балто-славянского языка, предка балтийских и славянских языков;
- исконным вхождением славянских языков в группу балтийских языков, из которых они выделились относительно поздно (на южной периферии балтийского ареала), с этой точки зрения балтийские языки выступают как предок славянских языков, сосуществующий во времени и пространстве со своим потомком.

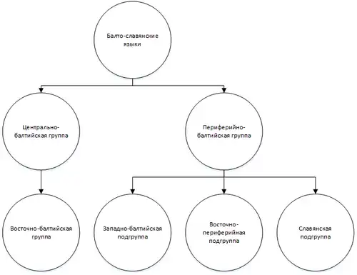
Существует также теория В. Н. Топорова и В. Мажюлиса о развитии славянской группы в глубокой древности из периферийных балтийских говоров. С этой точки зрения, балто-славянские делятся скорее не на балтийскую и славянскую группы, а на центрально-балтийскую (позже восточно-балтийскую) и периферийно-балтийскую, включающую, как минимум, западно-балтийскую, восточно-периферийную (днепровско-окский язык) и славянскую подгруппы[3].
Такая схема подтверждается, видимо, также и данными лексикостатистики, согласно которым разделение центрально-балтийской и периферийно-балтийской произошло в конце II тыс. до н. э. (49 % совпадений), а распад периферийно-балтийской на прусский и славянские — в самом начале I тыс. до н. э. (53 %). Позднее, видимо, произошло, с одной стороны, резкое обособление славянских языков, а с другой — сближение остальных, или собственно балтийских.
Языки внешнего пояса балтийского ареала (прусский на крайнем западе, галиндский и ятвяжский на крайнем юге) целиком вошли в состав субстрата в польском и восточно-славянских языках, полностью ассимилировавшись. Балтийские языки были распространены на обширной территории к югу и юго-востоку от Прибалтики — в Верхнем Поднепровье и вплоть до правых притоков Волги, верхнего и среднего Поочья, реки Сейм на юго-востоке и реке Припять на юге[2].
Исследованиями балтийских языков и их связей со славянскими и другими индоевропейскими языками занимались Р. Траутман («Балто-славянский словарь»), Ю. Герулис, Э. Френкель («Литовский этимологический словарь»), К. Станг (первая «Сравнительная грамматика балтийских языков»), Х. Педерсен, Т. Торбьёрнссон, М. Фасмер, Э. Герман, Э. Ниеминец, Е. Курилович, Я. Отрембский, П. Арумаа, В. Кипарский, А. Зенн, Ю. Бальчиконис, П. Скаржюс, А. Салис, П. Йоникас, Ю. Плакис, Э. Блесе, А. Аугсткалнис, А. Абеле, В. Руке-Дравиня, К. Дравиньш, В. Мажулис, З. Зинкявичюс, Й. Казлаускас, Вяч. Вс. Иванов, В. Зепс, У. Шмальштиг (Смолстиг), Б. Егерс и др.
Изучение
Балтийские языки были включены в орбиту индоевропеистики начиная с исследований Расмуса Раска (1814—1818), который подчеркнул их особую роль для исследований в этой области. Затем литовским занимались Франц Бопп и Август Шлейхер (автор грамматики литовского языка). В 1837 году лингвист Цойс предложил для латышского, литовского и прусского название эстийские (айстийские) языки (aistisch) в честь упоминаюшихся у античных географов эстиев (айстиев) (по распространённой гипотезе, балтов), и этот термин получил некоторое распространение, в том числе и в Литве. Однако уже в 1845 году Нессельман предложил термин «балтийские языки» (baltische Sprachen), и хотя во второй половине XIX в. ещё был налицо терминологический разнобой («литовско-славянские языки», «латышско-славянские языки», «латышские языки»), к началу XX в. термин «балтийские языки» победил как наиболее нейтральный.
Компаративисты второй половины XIX в. высоко ценили балтийские языки как образец индоевропейских архаизмов, изучали их с носителями языка; Лескин и Бругманн рекомендовали студентам паломничество в Литву, чтобы услышать «вернейшее воспроизведение праязыка». Интересовался литовским Фердинанд де Соссюр, который, возможно, около 1880 г. побывал в Литве.
Примечания
- ↑ Ю. В. Откупщиков. Балтийские языки и индоевропейские реконструкции Архивная копия от 11 мая 2012 на Wayback Machine // Балто-славянские исследования. Вып. XVII. — М., 2006. — С. 110—115.
- 1 2 Лингвистический энциклопедический словарь. Изд. 2-е, доп. — М.: Большая Российская энциклопедия, 2002. — ISBN 5-85270-239-0
- ↑ В.Н. Топоров. Языки мира. Балтийские языки. — М.: Academia, 2006. — С. 21. — 224 с.
Библиография
- Дини П. У. Балтийские языки. / Под ред. В. Н. Топорова. — М.: ОГИ, 2002. — ISBN 5-94282-046-5
- Топоров В. Н. Балтийские языки. // Языки народов СССР. Т. 1. Индоевропейские языки. — М.: Наука, 1966.
- Топоров В. Н. Балтийские языки // Лингвистический энциклопедический словарь. — М.: Советская энциклопедия, 1990. — ISBN 5-85270-031-2
- Языки мира: Балтийские языки. / Институт языкознания РАН. Ред. колл.: В. Н. Топоров, М. В. Завьялова, А. А. Кибрик и др. — М.: Academia, 2006. — ISBN 5-87444-225-1
