Диаграмма компонентов

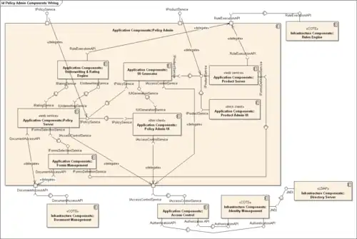
Диаграмма компонентов системы управления страховыми полисами

Диагра́мма компоне́нтов (англ. Component diagram) — элемент языка моделирования UML, статическая структурная диаграмма, которая показывает разбиение программной системы на структурные компоненты и связи (зависимости) между компонентами. В качестве физических компонентов могут выступать файлы, библиотеки, модули, исполняемые файлы, пакеты и т. п.

Основные сведения

С помощью диаграммы компонентов представляются инкапсулированные классы вместе с их интерфейсными оболочками, портами и внутренними структурами (которые тоже могут состоять из компонентов и коннекторов)[1].

Компоненты связываются через зависимости, когда соединяется требуемый интерфейс одного компонента с имеющимся интерфейсом другого компонента. Таким образом иллюстрируются отношения клиент-источник между двумя компонентами.

Зависимость показывает, что один компонент предоставляет сервис, необходимый другому компоненту. Зависимость изображается стрелкой от интерфейса или порта клиента к импортируемому интерфейсу.[2]

Когда диаграмма компонентов используется, чтобы показать внутреннюю структуру компонентов, предоставляемый и требуемый интерфейсы составного компонента могут делегироваться в соответствующие интерфейсы внутренних компонентов.

Делегация показывает связь внешнего контракта компонента с внутренней реализацией этого поведения внутренними компонентами.[2]

Ссылки

  1. Г. Буч, Д. Рамбо, И. Якобсон. Диаграммы UML // Язык UML. Руководство пользователя = The Unified Modeling Language User Guide. — 2-е. М.: ДМК Пресс, 2006. — С. 41. — 496 с. — ISBN 5-94074-334-X.
  2. 1 2 OMG Unified Modeling Language (UML), Superstructure, V2.1.2 Архивная копия от 23 сентября 2010 на Wayback Machine, p.154.

См. также