Модуляция
Модуля́ция (лат. modulatio — размеренность, ритмичность) — процесс изменения одного или нескольких параметров модулируемого несущего сигнала при помощи модулирующего сигнала.
Передаваемая информация заложена в модулирующем сигнале, а роль переносчика информации выполняет высокочастотное колебание, называемое несущим (модулируемым). Модуляция, таким образом, представляет собой процесс «посадки» информационного колебания на заведомо известную несущую с целью получения нового модулированного сигнала.
В результате модуляции спектр низкочастотного управляющего сигнала переносится в область высоких частот. Это позволяет при организации вещания настроить функционирование всех приёмо-передающих устройств на разных частотах с тем, чтобы они «не мешали» друг другу.
В качестве несущего могут быть использованы колебания различной формы (прямоугольные, треугольные и т. д.), однако чаще всего применяются гармонические колебания. В зависимости от того, какой из параметров несущего колебания изменяется, различают вид модуляции (амплитудная, частотная, фазовая и др.). Модуляция дискретным сигналом называется цифровой модуляцией или манипуляцией.
Виды модуляции

Аналоговая модуляция

- Амплитудная модуляция (АМ)
- Амплитудная модуляция с одной боковой полосой (SSB — однополосная АМ)
- Балансная амплитудная модуляция (БАМ) — АМ с подавлением несущей
- Квадратурная модуляция (QAM)
- Угловая модуляция
- Частотная модуляция (ЧМ)
- Фазовая модуляция (ФМ)
- Сигнально-кодовая модуляция (СКМ), в англоязычном варианте Signal Code Modulation (SCM)13
- Кольцевая модуляция (ФМ)
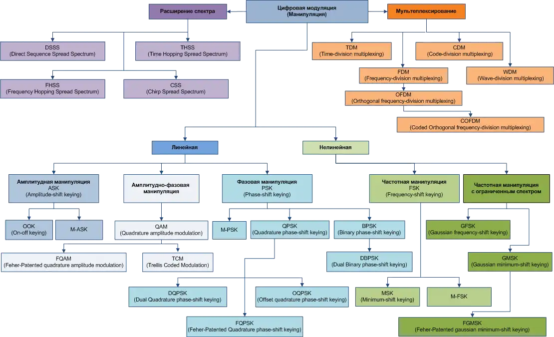
Цифровая модуляция

Импульсная модуляция

b — полезный сигнал
c — амплитудно-импульсная модуляция
d — частотно-импульсная модуляция
e — широтно-импульсная модуляция
f — фазово-импульсная модуляция
- Импульсно-кодовая модуляция (ИКМ или PCM — Pulse Code Modulation)
- Дифференциальная импульсно-кодовая модуляция (ДИКМ или DPCM — Differential PCM)
- Адаптивная дифференциальная импульсно-кодовая модуляция (АДИКМ или ADPCM — Adaptive DPCM)
- Дифференциальная импульсно-кодовая модуляция (ДИКМ или DPCM — Differential PCM)
- Широтно-импульсная модуляция (ШИМ)
- Амплитудно-импульсная модуляция (АИМ)
- Частотно-импульсная модуляция (ЧИМ)
- Скважностно-импульсная модуляция
- Фазово-импульсная модуляция (ФИМ)
- Дельта-модуляция (ДМ или Δ-модуляция)
- Сигма-дельта модуляция (ΣΔ)
Основные характеристики
- Энергетическая эффективность (потенциальная помехоустойчивость) характеризует достоверность передаваемых данных при воздействии на сигнал аддитивного белого гауссовского шума, при условии, что последовательность символов восстановлена идеальным демодулятором. Определяется минимальным отношением сигнал/шум (Eb/N0), которое необходимо для передачи данных через канал с вероятностью ошибки, не превышающей заданную. Энергетическая эффективность определяет минимальную мощность передатчика, необходимую для приемлемой работы. Характеристикой метода модуляции является кривая энергетической эффективности — зависимость вероятности ошибки идеального демодулятора от отношения сигнал/шум (Eb/N0).
- Спектральная эффективность — отношение скорости передачи данных к используемой полосе пропускания радиоканала.
- Устойчивость к воздействиям канала передачи характеризует достоверность передаваемых данных при воздействии на сигнал специфичных искажений: замирания вследствие многолучевого распространения, ограничение полосы, сосредоточенные по частоте или времени помехи, эффект Доплера и др.
- Требования к линейности усилителей. Для усиления сигналов с некоторыми видами модуляции могут быть использованы нелинейные усилители класса C, что позволяет существенно снизить энергопотребление передатчика, при этом уровень внеполосного излучения не превышает допустимые пределы. Данный фактор особенно важен для систем подвижной связи.
- Сложность реализации модемов определяется вычислительным ресурсом, требуемым для реализации алгоритма демодуляции, и требованиями к характеристикам аналоговой части.
См. также
Литература
- Прокис Дж. Цифровая связь = Digital Communications / Пер. с англ. под ред. Д. Д. Кловского. — М.: Радио и связь, 2000. — 800 с. — ISBN 5-256-01434-X.
- Левин Б. Р. Теоретические основы статистической радиотехники. Книга 1. — М.: Советское радио, 1974. — 552 с.
- Феер К. Беспроводная цифровая связь. Методы модуляции и расширения спектра = Wireless Digital Communications: Modulation and Spread Spectrum Applications. — М.: Радио и связь, 2000. — 552 с. — ISBN 5-256-01444-7.
- Wilson S.G. Digital Modulation and Coding. — Prentice Hall, 1996. — 667 p. — ISBN 9780132100717.