Объединённые Вооружённые силы Содружества Независимых Государств

Объединённые Вооружённые Силы
Объединённые Вооружённые силы Содружества Независимых Государств (ОВС СНГ)
Членство

 Азербайджан  Армения  Беларусь  Казахстан  Кыргызстан  Россия  Таджикистан  Туркменистан

 Узбекистан
Административный центр Россия Москва, Россия
Тип организации вооружённые силы
Руководители
Главнокомандующий Объединёнными Вооружёнными Силами СНГ Россия Евгений Шапошников
Основание
Дата основания 14 февраля 1992
Ликвидация
около 1993

Объединённые Вооружённые си́лы Содру́жества Незави́симых Госуда́рств (ОВС СНГ) — военная организация Содружества Независимых Государств (СНГ), созданная, на переходный период, 14 февраля 1992 года и просуществовавшая в период 1992—1993 годов, с целью обеспечения безопасности государств-участников, сохранения управления войсками и силами и согласованного реформирования Вооружённых Сил СССР.

История

Фактический распад Союза ССР и их единых Вооружённых Сил начался осенью 1991 года. В период формирования СНГ последний Министр обороны СССР Шапошников Е. И. предложил Концепцию трансформации советских Вооружённых Сил в Объединённые вооружённые силы (ОВС) СНГ, в соответствии с которой предполагалось в течение пяти последующих лет сохранить под единым командованием общие структуры и системы управления обороной, а государствам СНГ предлагалось пока что воздержаться от создания самостоятельных ВС до завершения трансформации единых вооружённых сил.

Предполагалось, что на переходный период вопросы обороны стран-участниц СНГ будут возложены на Объединённые ВС СНГ, руководство которыми будет осуществлять Главное командование ОВС СНГ, в основе которых сохранение единого военного пространства на территории бывшего Союза ССР предполагалось обеспечить за счёт создания совместных Сил общего назначения. Вопросы охраны ранее единой государственной границы и морской экономической зоны государств-участников СНГ должны были обеспечивать единые Пограничные войска СНГ. РВСН СССР, преобразованные в Стратегические силы Содружества, фактически переходили под управление Российской Федерации. Основная часть документов, регламентировавших вопросы военного сотрудничества, была подписана 14 февраля 1992 года в Минске. Решением Совета глав государств СНГ Главнокомандующим ОВС СНГ был назначен маршал авиации Евгений Шапошников.

Решение об ОВС СНГ было принято руководством Азербайджана, Армении, Белоруссии, Казахстана, Кыргызстана, России, Таджикистана, Туркменистана, Узбекистана. Однако Молдавия и Украина, а также не входившая в СНГ на тот момент Грузия не согласились с принципом создания ОВС и не подписали документы о стратегических и общих силах. В свою очередь, Латвия, Литва и Эстония полностью отказались от участия в разделе Вооружённых Сил бывшего Союза ССР, заявив, что не собираются вступать в СНГ, а будут формировать свои национальные вооружённые силы самостоятельно.

При этом, начавшееся уже весной 1992 года формирование отдельными государствами национальных вооружённых сил, заключавшееся в правовом оформлении передачи под национальную юрисдикцию той части группировки войск Советской Армии (СА) и Военно-Морского Флота (ВМФ), которые практически дислоцировались на территории той или иной бывшей советской союзной республики, фактически изначально подорвало саму Концепцию сил общего назначения. К этому времени изменились и функции Главного Командования ОВС СНГ — он теперь руководил лишь фактическим разделом бывшей СА и ВМФ, который в основном завершился в 1993 году.

Окончательный распад единой военной системы бывшего Советского Союза сопровождался кризисом военного сотрудничества стран СНГ.

Так, в августе 1993 года на заседании Совета министров обороны государств — участников СНГ были наконец согласованы рекомендации относительно реорганизации Главкомата СНГ в Штаб по координации военного сотрудничества. Тогда же была согласована Концепция формирования временных коалиционных сил обороны. Обсуждение более глубоких форм военного сотрудничества откладывалось на более поздний период.

Юридически же распад единых Вооружённых Сил бывшего Союза ССР и формируемых на их основе ОВС СНГ был оформлен подписанием 15 мая 1992 года в Ташкенте Договора о коллективной безопасности (ОДКБ), вступившего в силу 20 апреля 1994 года сроком на пять лет. В апреле 1999 года действие данного договора было продлено. В 1995 году он был зарегистрирован в ООН.

Союзные республики СССР и их участие

СССР, фактически являвшийся к 1991 году субъектом с участием нескольких суверенных республик согласно Конституции СССР, которые приняли следующие решения относительно СНГ и ОВС. Цитата: Статья 70. Союз Советских Социалистических Республик — государство, образованное на основе принципа федерализма, в результате свободного самоопределения наций и добровольного объединения равноправных советских социалистических республик Статья 76. Союзная республика — суверенное советское социалистическое государство, которое объединилось с другими советскими республиками в Союз Советских Социалистических Республик. Вне пределов, указанных в статье 73 Конституции СССР, союзная республика самостоятельно осуществляет государственную власть на своей территории. Союзная республика имеет свою Конституцию, соответствующую Конституции СССР и учитывающую особенности республики.

Участники

Не подписали документы о создании ОВС СНГ

Не вступившие в СНГ

Структура

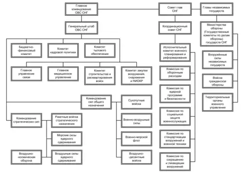
Структура Объединённых вооружённых сил Содружества Независимых Государств,
предложенная генералом армии Кобец К. И. 20 марта 1992 года

Объединённые Вооружённые Силы Содружества Независимых Государств должны были включать:

Руководящие органы ОВС СНГ

21 декабря 1991 года главами 11 союзных советских республик — учредителей СНГ был подписан протокол о возложении командования Вооружёнными Силами СССР «до их реформирования» на Министра обороны СССР маршала авиации Шапошникова Евгения Ивановича[5]. 14 февраля 1992 года Совет глав государств СНГ назначил Шапошникова Главнокомандующим Объединёнными Вооружёнными Силами (ОВС) СНГ[6]. 20 марта того же года на базе Министерства обороны СССР создано Главное командование (Главкомат) ОВС СНГ[7][8]. 24 декабря 1993 Главкомат реорганизован в Штаб по координации военного сотрудничества государств — участников СНГ[9], а с 1 января 2006 упразднён и Штаб, его функции переданы Секретариату Совета министров обороны государств — участников СНГ.

  • Главное Командование ОВС СНГ[10] — для обеспечения взаимодействия вооружённых сил — фактически орган главнокомандования бывшими Вооружёнными силами СССР, в составе[11]:
    • Генеральный штаб ОВС СНГ;
    • Командование стратегических сил;
    • Командование Сил общего назначения (на переходный период).

Непосредственное руководство ОВС СНГ осуществлялось Главнокомандующим ОВС СНГ[12].

Находилось на Ленинградском проспекте, 41 в Москве.

Было реорганизовано в Главное командование Объединённых Вооружённых Сил Содружества Независимых Государств в Штаб по координации военного сотрудничества государств — участников Содружества Независимых Государств.

Штаб по координации Вооружённых сил СНГ осуществлял работы в течение 12 лет .Его командующими были В. Н. Самсонов, В. А. Прудников и В. Н. Яковлев . С 1 января его функции перешли к секретариату Совета министров обороны.[13]

Командующие ОВС СНГ

Главнокомандующий Объединёнными Вооружёнными Силами СНГ -

Начальник Генерального штаба Объединённых Вооружённых Сил СНГ — Первый заместитель Главнокомандующего ОВС СНГ[15][16] -

Заместители Главнокомандующего Объединёнными Вооружёнными Силами СНГ:

Присяга для военнослужащих ОВС СНГ

Общая присяга для ОВС утверждена соглашением об воинской присяге, от 16 января 1992 года.

«Я (фамилия, имя, отчество), поступая на военную службу, присягаю на верность народу (название государства, гражданином которого является военнослужащий) и клянусь свято выполнять Конституцию и законы моего государства и государства Содружества, на территории которого выполняю воинский долг. Я обязуюсь беспрекословно исполнять возложенные на меня обязанности, воинские уставы, приказы командиров и начальников. Если же я нарушу эту мою Военную присягу, то готов нести установленную законами ответственность».

Автоматизированная система управления

Автоматизированная система управления — совокупность совместимых средств автоматизации и вычислительной техники, необходимых для реализации задач управления Объединёнными Вооружёнными силами СНГ и Вооружёнными силами государств СНГ, ратифицировавших соответствующее соглашение.[20]

Примечания

  1. образованные в соответствии с Соглашением по Стратегическим силам
  2. образованные в соответствии с Соглашением о Силах общего назначения
  3. Loading. Дата обращения: 3 марта 2017. Архивировано 11 мая 2015 года.
  4. http://laws-russia.narodru.org/fed1992/data02/tex13768.htm (недоступная+ссылка)
  5. Loading. Дата обращения: 3 марта 2017. Архивировано 11 мая 2015 года.
  6. Loading. Дата обращения: 3 марта 2017. Архивировано 11 мая 2015 года.
  7. Минобороны. Министерство обороны РФ. Дата обращения: 3 марта 2017. Архивировано 25 февраля 2020 года.
  8. Loading. Дата обращения: 3 марта 2017. Архивировано 11 мая 2015 года.
  9. Loading. Дата обращения: 3 марта 2017. Архивировано 11 мая 2015 года.
  10. Реорганизовано в штаб по координации военного сотрудничества государств-участников СНГ 24 декабря 1993 года в связи с подписанием решения о реорганизации Главного командования Объединённых Вооружённых Сил Содружества Независимых Государств .
  11. О Главном командовании Объединённых Вооруженных Сил Содружества Независимых. Дата обращения: 24 ноября 2017. Архивировано 1 декабря 2017 года.
  12. Соглашение об организации деятельности Главного командования Объединённых Вооруженных Сил Содружества Независимых Государств на переходный период (прекратило действие), Междун… Дата обращения: 24 ноября 2017. Архивировано 1 декабря 2017 года.
  13. Военное партнерство в интересах обороны
  14. Решение о реорганизации ОГК ВС СНГ. Дата обращения: 3 марта 2017. Архивировано 11 мая 2015 года.
  15. Решение о государств-участников снг о главном командовании овс снг (киев. Дата обращения: 22 марта 2017. Архивировано из оригинала 23 марта 2017 года.
  16. Loading. Дата обращения: 3 марта 2017. Архивировано 11 мая 2015 года.
  17. 1 2 Loading. Дата обращения: 3 марта 2017. Архивировано 11 мая 2015 года.
  18. Loading. Дата обращения: 3 марта 2017. Архивировано 11 мая 2015 года.
  19. Loading. Дата обращения: 3 марта 2017. Архивировано 19 февраля 2017 года.
  20. П.2 ст.1 Соглашения об информационном обеспечении системы управления и защите секретов Объединённых ВС СНГ и ВС государств — участников Соглашения (Ташкент, 15 мая 1992 г.).

Ссылки